Jak włączyć roaming w Huawei?
Jak włączyć roaming w Huawei, gdy lotnisko zostaje za plecami, a telefon nagle milknie? Często problemem nie jest zasięg, tylko jedna opcja w ustawieniach albo blokada po stronie operatora. Czy chcesz mieć internet, połączenia i SMS-y bez nerwowego klikania przy bramce? Pokażę Ci szybkie ścieżki w EMUI i HarmonyOS oraz sposób, jak sprawdzić, czy roaming faktycznie działa.
Najważniejsze informacje z tego artykułu:
- roaming danych w Huawei włączysz w Ustawieniach w sekcji sieci komórkowej i karty SIM;
- połączenia i SMS-y w roamingu zwykle działają automatycznie, ale czasem operator wymaga aktywacji usługi;
- dual SIM wymaga wyboru właściwej karty do danych i osobno ustawień roamingu dla niej;
- poprawne działanie sprawdzisz po nazwie operatora, typie sieci oraz w prostych testach internetowych i połączeniowych;
- koszty ograniczysz limitami danych, wyłączeniem danych w tle i pilnowaniem, czy jesteś w UE/EOG czy poza nim.
Sprawdź też: Jak włączyć roaming
Jak włączyć roaming w Huawei?
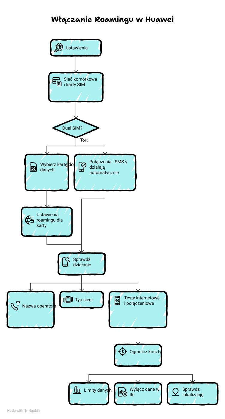
Roaming w Huawei włączysz w Ustawieniach, w sekcji sieci komórkowej, przechodząc do ustawień karty SIM i aktywując roaming danych. W praktyce chodzi o przełącznik „Roaming danych” oraz o to, aby telefon miał pozwolenie na wybór sieci operatora za granicą. W modelach Huawei ścieżka różni się drobiazgami zależnie od EMUI i HarmonyOS, ale logika pozostaje ta sama.
Ja robię to zawsze jeszcze w domu, bo na wyjeździe presja czasu robi swoje. W pracy przy testach LTE i 5G wielokrotnie widziałem, że łączność „wraca” po jednej zmianie ustawienia oraz ponownym zalogowaniu do sieci, więc poniżej daję Ci dokładne kroki i szybkie testy.
Najpierw upewnij się, że masz aktywną kartę SIM i nie jesteś w trybie samolotowym. Brzmi prosto. Czasem właśnie to blokuje wszystko.
Gdzie znajdziesz ustawienia roamingu w EMUI i HarmonyOS?
Ustawienia roamingu znajdziesz w „Sieć komórkowa” lub „Sieci komórkowe”, a potem w ustawieniach Twojej karty SIM. Jeśli masz Dual SIM, zawsze sprawdź, czy edytujesz właściwą kartę – SIM 1 lub SIM 2.
Najczęstsze ścieżki w Huawei:
Ścieżki w menu Huawei, które spotkasz najczęściej:
- EMUI – Ustawienia > Sieć komórkowa > Dane komórkowe > Roaming danych;
- EMUI – Ustawienia > Sieć komórkowa > Zarządzanie kartami SIM > wybierz SIM > Roaming danych;
- HarmonyOS – Ustawienia > Sieć komórkowa > Karta SIM > Roaming danych;
- Starsze warianty – Ustawienia > Więcej > Sieci komórkowe > Roaming danych.
Jak włączyć roaming danych krok po kroku na Huawei?
Roaming danych włączysz, aktywując przełącznik „Roaming danych” dla tej karty SIM, która ma dostarczać internet za granicą. Zrób to spokojnie, bo jeden zły wybór SIM potrafi zjeść czas, a czasem też pieniądze.
- Otwórz Ustawienia – wejdź w aplikację „Ustawienia” na telefonie Huawei.
- Wejdź w Sieć komórkową – szukaj pozycji „Sieć komórkowa” lub „Sieci komórkowe”.
- Wybierz kartę SIM do danych – jeśli masz Dual SIM, wejdź w „Zarządzanie kartami SIM” i sprawdź, która karta ma „Dane komórkowe”.
- Włącz Roaming danych – znajdź „Roaming danych” i przestaw przełącznik na włączony.
- Potwierdź komunikat o opłatach – Huawei zwykle pokaże ostrzeżenie o możliwych kosztach, zaakceptuj je świadomie.
- Włącz Dane komórkowe – roaming danych nie zadziała, jeśli dane są wyłączone globalnie w telefonie.
- Zrestartuj połączenie z siecią – włącz na 10 sekund tryb samolotowy i wyłącz albo uruchom telefon ponownie, jeśli internet nadal nie działa.
Wskazówka: Jeśli jesteś już za granicą i telefon „trzyma się” sieci, ale internet nie działa, włącz tryb samolotowy na kilka sekund. Telefon wymusi ponowne logowanie do sieci i często dopiero wtedy dostajesz działającą transmisję danych.
Jak włączyć roaming, gdy masz eSIM lub Dual SIM?
Przy eSIM i Dual SIM roaming włączasz tak samo, ale pilnujesz dwóch miejsc – wyboru karty do danych oraz samego przełącznika roamingu. Najczęstszy błąd to włączenie roamingu na SIM 1, gdy dane masz ustawione na SIM 2.
Co sprawdzam zawsze w tej kolejności:
- Dane komórkowe – która karta jest ustawiona jako domyślna do internetu;
- Roaming danych – czy przełącznik jest włączony na tej samej karcie;
- Preferowany typ sieci – LTE/4G/3G automatycznie albo LTE/4G, jeśli w danym kraju działa poprawnie;
- Ustawienia APN – zwykle zostają od operatora, ale po migracji karty lub zmianie taryfy potrafią się rozjechać.
Czym różni się roaming danych od połączeń i SMS?
Roaming danych dotyczy internetu mobilnego, a połączenia i SMS-y mają własne reguły po stronie operatora. Możesz dzwonić i wysyłać SMS-y w roamingu, nawet gdy roaming danych jest wyłączony. Z kolei włączenie roamingu danych nie gwarantuje, że operator nie ma blokady usług roamingowych na karcie.
Jeśli chcesz krótkie wyjaśnienie pojęcia, zajrzyj tu – Co to jest roaming – bo rozróżnienie usług pomaga potem uniknąć pomyłek na rachunku.
Sprawdź też inne artykuły z tej serii:
Jak aktywować roaming głosowy i SMS w Huawei?
Roaming głosowy i SMS w Huawei zwykle działa automatycznie, gdy telefon zaloguje się do sieci zagranicznego operatora. Jeśli jednak nie możesz dzwonić ani wysyłać wiadomości, problem leży częściej w ustawieniach wyboru sieci lub w blokadzie usługi roamingu u operatora, a nie w samym przełączniku danych.
Najpierw sprawdź, czy masz zasięg i czy na pasku widzisz nazwę sieci. Potem wykonaj szybki test. Zadzwoń na pocztę głosową albo na numer informacyjny operatora.
Rzeczy, które realnie wpływają na połączenia i SMS-y w roamingu:
- Wybór sieci – automatyczny zwykle działa najlepiej, ręczny pomaga, gdy telefon trzyma sieć bez usług;
- VoLTE i VoWiFi – czasem w roamingu działają, a czasem operator je wyłącza, więc nie traktuj ich jako „pewnika”;
- Tryb sieci – ustaw „Automatycznie” lub „4G/3G/2G”, bo blokada 2G/3G może utrudnić połączenia w krajach bez VoLTE w roamingu;
- Blokady usług – roaming może być wyłączony na koncie, nawet jeśli telefon jest ustawiony poprawnie.
Jeśli połączenia nie wychodzą, a SMS-y nie dochodzą, wejdź w Ustawienia – Sieć komórkowa – Operatorzy sieci i przełącz wybór z ręcznego na automatyczny.

Jakie wymagania musisz spełnić, żeby roaming działał na Huawei?
Roaming zadziała, gdy masz aktywną usługę roamingu u operatora, sprawną kartę SIM lub eSIM oraz telefon, który potrafi zalogować się do sieci w danym kraju. Brzmi prosto. W praktyce najczęściej blokuje to regulaminowa blokada operatora albo brak zgody na roaming danych w systemie.
Po stronie telefonu liczą się też aktualne ustawienia daty i godziny. Tak, to potrafi namieszać w usługach opartych o certyfikaty i synchronizację. Widziałem to w testach terenowych, gdy urządzenie po długim locie miało przesunięty czas i część usług sieciowych działała losowo.
Minimalna lista warunków, które sprawdzam przed wyjazdem:
- usługa roamingu na koncie – włączona w aplikacji operatora lub na infolinii;
- brak blokady transmisji danych – limity rodzicielskie, firmowy profil MDM, blokada w taryfie;
- aktywny PIN i odblokowana karta – po restarcie telefon musi zalogować się bez przeszkód;
- aktualny system – aktualizacje EMUI/HarmonyOS czasem poprawiają rejestrację w sieci i profile operatorów;
- obsługiwane pasma – rzadko, ale zdarza się przy wyjazdach poza UE, że telefon ma ograniczoną kompatybilność.
Wskazówka: Jeśli operator oferuje włączenie roamingu w aplikacji, zrób to dzień wcześniej. Systemy operatorskie czasem aktywują usługę z opóźnieniem, a Ty nie chcesz testować tego przy pierwszym logowaniu w obcej sieci.
Jak sprawdzić, czy roaming jest dostępny i działa poprawnie na Huawei?
Roaming działa poprawnie, gdy telefon zaloguje się do sieci zagranicznej, ma internet (jeśli włączyłeś roaming danych) oraz wykonuje połączenia i wysyła SMS-y. Zamiast zgadywać, zrób krótki zestaw testów, który daje jasną odpowiedź w 2–3 minuty.
Najpierw spójrz na górny pasek. Zobacz nazwę operatora albo kod sieci i typ połączenia – 4G/LTE/5G. Potem uruchom stronę, która ładuje się szybko.
Testy roamingu na Huawei, które polecam wykonać:
- Test rejestracji w sieci – wejdź w Ustawienia – Sieć komórkowa – Operatorzy sieci i sprawdź, czy widzisz dostępnych operatorów.
- Test danych – włącz i wyłącz dane komórkowe, potem otwórz stronę testową lub wyszukiwarkę i sprawdź, czy ładuje się bez Wi‑Fi.
- Test DNS – jeśli strony nie działają, spróbuj wejść na prosty adres i porównaj z aplikacją, która używa internetu, bo czasem blokuje się tylko przeglądarka.
- Test połączenia – zadzwoń na numer, który odbierze, a potem oddzwoń do siebie, aby sprawdzić też połączenia przychodzące.
- Test SMS – wyślij SMS do osoby w kraju i poproś o odpowiedź, bo czasem wychodzą, a przychodzące nie.
Gdy widzisz pełny zasięg, ale brak internetu, przejdź do ustawień APN i porównaj je z wartościami operatora. Ten przypadek spotykałem po zmianach taryf i przy kartach firmowych.
Jakie koszty i ograniczenia mogą Cię zaskoczyć w roamingu na Huawei?
Koszty roamingu zależą od kraju, operatora oraz tego, czy jesteś w UE/EOG czy poza nim, a ograniczenia wynikają często z polityki uczciwego korzystania i limitów pakietów. Poza UE pojedyncze megabajty potrafią kosztować na tyle dużo, że krótka aktualizacja aplikacji robi problem.
| Obszar | Co zwykle dostajesz | Na co uważam |
|---|---|---|
| UE/EOG | Rozliczanie jak w kraju w ramach pakietu | limity FUP w tańszych planach, wolniejsze sieci w turystycznych miejscach |
| Poza UE | Stawki poza pakietem lub drogie paczki danych | aktualizacje systemu, kopie zdjęć, mapy offline nieprzygotowane |
| Na morzu i w samolocie | sieci satelitarne i pokładowe | bardzo wysokie opłaty, automatyczne logowanie do „maritime” |
Huawei potrafi też intensywnie używać danych w tle, gdy zostawisz domyślne ustawienia. Synchronizacja galerii i komunikatory działają cały czas. Do tego dochodzą aktualizacje aplikacji.
Jeśli nie masz pewności co do stawek, przyjmij zasadę „najpierw Wi‑Fi, potem dane” i dopiero później włącz roaming danych.
Jak unikać wysokich opłat za roaming na Huawei?
Wysokich opłat unikniesz, gdy ograniczysz transmisję danych, ustawisz limity oraz zablokujesz zużycie w tle dla aplikacji, które „ciągną” najwięcej. Ja traktuję to jak checklistę przed wyjazdem. Zajmuje kilka minut. Daje spokój.
Ustawienia i nawyki, które najczęściej ratują budżet:
- Limit danych i ostrzeżenia – ustaw w statystykach użycia danych próg ostrzegawczy i twardy limit;
- Dane w tle – wyłącz dla aplikacji społecznościowych, chmury zdjęć i sklepów z aplikacjami;
- Aktualizacje tylko przez Wi‑Fi – ustaw w sklepie z aplikacjami i w systemie;
- Mapy offline – pobierz obszary przed wyjazdem, bo nawigacja z pobieraniem kafelków potrafi zjadać megabajty;
- Hotspot z rozwagą – udostępnianie internetu laptopowi w roamingu potrafi „spalić” pakiet w godzinę.
Jeśli masz opcję limitu danych w EMUI/HarmonyOS, skorzystaj z niej. Telefon odetnie transmisję, gdy dobijesz do ustawionej wartości. To proste zabezpieczenie.
Poza UE rozważ wyłączenie roamingu danych i korzystanie tylko z Wi‑Fi, jeśli nie potrzebujesz internetu mobilnego do pracy.
Czy musisz włączyć roaming także u operatora?
Tak, czasem musisz włączyć roaming u operatora, bo sam przełącznik w Huawei nie aktywuje usługi na karcie SIM. Dotyczy to zwłaszcza nowych numerów, ofert firmowych, kart dla dzieci oraz sytuacji po wymianie SIM. Gdy operator ma blokadę na koncie, telefon może widzieć sieć, ale nie dostanie danych albo nie wykona połączeń.
Jak to sprawdzisz bez domysłów? Najprościej w aplikacji operatora lub na infolinii. Jeśli nie chcesz dzwonić, poszukaj w aplikacji sekcji usług dodatkowych i ustawień połączeń międzynarodowych.
Objawy, które zwykle wskazują na blokadę po stronie operatora:
- brak danych mimo włączonego roamingu danych – ikona 4G jest, ale strony się nie ładują;
- komunikat o braku usługi – przy próbie połączenia wychodzącego;
- SMS-y nie dochodzą – szczególnie weryfikacyjne, gdy bank wysyła kod;
- sieć widoczna, rejestracja odrzucana – ręczny wybór operatora kończy się błędem.
Jak wyłączyć roaming w Huawei po powrocie do kraju?
Roaming w Huawei wyłączysz, wracając do tych samych ustawień i dezaktywując „Roaming danych” dla używanej karty SIM. To dobry ruch, jeśli często jeździsz przy granicy albo masz włączone automatyczne aktualizacje.
Wykonaj te kroki:
- Wejdź w Ustawienia – otwórz panel ustawień telefonu.
- Otwórz Sieć komórkową – przejdź do ustawień połączeń mobilnych.
- Wybierz właściwą kartę SIM – szczególnie ważne w Dual SIM.
- Wyłącz Roaming danych – przestaw przełącznik na wyłączony.
- Sprawdź operatora – upewnij się, że telefon zalogował się do Twojej sieci krajowej.
Jeśli mieszkasz blisko granicy, wyłączenie roamingu danych ogranicza ryzyko przypadkowego zalogowania do sieci zagranicznej.
Dlaczego opcje roamingu mogą wyglądać inaczej w różnych wersjach Huawei?
Opcje roamingu mogą wyglądać inaczej, bo Huawei rozwija EMUI i HarmonyOS, a operatorzy dostarczają własne konfiguracje i nazwy menu. Różnice dotyczą zwykle nazw sekcji, kolejności ustawień oraz tego, czy telefon pokazuje przełącznik roamingu w ekranie karty SIM, czy w ustawieniach danych.
Najczęściej spotkasz takie zmiany:
- inna nazwa sekcji – „Sieć komórkowa” zamiast „Sieci komórkowe”;
- inna lokalizacja przełącznika – w ustawieniach SIM albo w danych komórkowych;
- dodatkowe ostrzeżenia – komunikaty o kosztach przy każdej zmianie;
- różne zachowanie Dual SIM – osobne ustawienia dla każdej karty i osobny wybór SIM do danych.
Gdy nie widzisz „Roamingu danych”, użyj wyszukiwarki w Ustawieniach i wpisz „roaming”. Huawei zwykle podpowie dokładne miejsce. To najszybsza droga.
Jeśli po aktualizacji systemu zniknęła opcja roamingu, najpierw wyszukaj ją w Ustawieniach, a dopiero potem resetuj ustawienia sieci.
Podsumowanie

Roaming w Huawei włączysz w Ustawieniach w sekcji sieci komórkowej, aktywując roaming danych dla właściwej karty SIM. Połączenia i SMS-y zwykle ruszają automatycznie, ale czasem operator blokuje usługę i wtedy potrzebujesz aktywacji po jego stronie. Sprawdź działanie prostymi testami – rejestracja w sieci, internet bez Wi‑Fi, połączenie wychodzące i SMS. Pilnuj kosztów, zwłaszcza poza UE, i ustaw limity danych oraz blokady dla danych w tle.
Wejdź teraz w ustawienia telefonu i sprawdź roaming danych, zanim wyjedziesz.
FAQ
Q: Czy mogę włączyć roaming tylko dla internetu, a zostawić połączenia bez zmian?
A: Tak. Roaming danych włączasz osobno, a połączenia i SMS-y zwykle działają niezależnie, jeśli operator nie ma blokad usług.
Q: Czy Huawei pokaże mi, że jestem w roamingu?
A: Zwykle tak – zobaczysz nazwę obcego operatora, czasem literę R przy zasięgu oraz inne prefiksy sieci na pasku stanu.
Q: Czy w roamingu muszę ręcznie ustawiać APN na Huawei?
A: Zazwyczaj nie. APN pobiera się z karty SIM, ale po zmianach taryfy lub migracji numeru czasem trzeba go poprawić według danych operatora.
Q: Czy tryb 5G wpływa na roaming w Huawei?
A: Może. Jeśli 5G w roamingu sprawia problemy, ustaw preferowany typ sieci na 4G/3G/2G lub automatyczny i sprawdź ponownie.
Q: Czy mogę włączyć roaming bez restartu telefonu Huawei?
A: Tak. Jeśli jednak sieć nie zaskoczy, włącz i wyłącz tryb samolotowy na kilka sekund – to często wystarcza.
















Opublikuj komentarz